首页
低息配资平台
股票申请配资
股票配资实盘交易
股票配资股 一季度物业“红黑榜”发布,17家企业荣登“红榜”
发布
来源:聚富人配资
网站:利好配资
日期:2026-04-30 15:18:32
查看:60
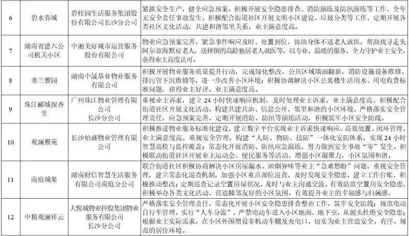
长沙晚报掌上长沙4月29日讯(全媒体记者 刘嘉)29日,长沙市住房和城乡建设局联合长沙市精神文明建设办公室发布2026年第一季度物业服务企业“红黑榜”及“重点监管”企业名单,17家物业服务企业列入“红榜”,5家企业列入“重点监管”范围,4家企业列入“黑榜”。“红榜”企业:党建引领、服务突出在今年一季度高层建筑消防安全管理、物业服务质量提升行动、公共收益管理、文明小区建设、“友好小区”建设等工作中,中海阅麓山、保利长交锦上、湖境雅苑、恒大江湾、长城·万悦汇、碧水春城、湖南省建六公司机关小区、塞兰雅园、珠江郦城探香里、观澜雅苑、南庭城果、中粮观澜祥云、湘峰广场、悦湖山、银天·长兴湖壹号、天马花园、翰林华府等17个项目的物业服务企业表现突出,成行业标杆,登上“红榜”。据了解,中海物业管理广州有限公司长沙分公司服务的中海阅麓山,坚持党建引领推动“红色物业”建设,建立三方联动协调机制,积极配合街道社区开展“友好场景”建设、小散工程管理、防汛等重点工作股票配资股,业主满意度高。湖南保利物业管理有限公司服务的保利长交锦上项目重视安全管理股票配资股,定期组织消防、防汛演练,建设智能环保小屋推行垃圾分类,不断提升业主居住服务体验。金碧物业有限公司长沙分公司服务的恒大江湾小区,严格规范公共收益管理,设立专用账户、单独列账,并开发公共收益实时公示小程序,畅通业主监督渠道。“重点监管”企业:问题发现及时,督促整改本次有5家物业服务企业因多次举报、投诉,或发现问题没有及时整改,被列入“重点监管”范围。其中,湖南梓煦物业管理有限公司服务的爱晚花园、湖南华瀚物业管理有限公司服务的阳光新城小区,因无防汛应急预案、防汛排污排水检查与疏通记录缺失、无防汛值班安排、防汛物资配备不足/span>长沙琪峰物业管理有限责任公司服务的东方芙蓉园小区,因未按照相关规定履行小区物业服务合同,并通过不合理的方式对居民催缴物业费,消防系统维护不到位,业主矛盾纠纷多等问题,目前正在整改中。湖南阳成物业管理有限公司望城分公司服务的尚公馆,因维修资金使用不规范引发矛盾、消防系统瘫痪被下达“重大安全隐患通知”。湖南宁华物业有限公司服务的星湖湾项目,则因业主诉求响应滞后、矛盾纠纷化解效率偏低、消防安全管理不到位等问题被列入重点监管。“黑榜”企业:问题突出,取消年度评优资格本次有通号岭绣苑、湘许大厦、京盛和府、银海花园4个项目,在一季度相关工作中存在重大问题且不配合整改或整改不到位,其物业服务企业被列入“黑榜”。其中,通号岭绣苑存在防汛应急预案缺失、防汛物资配备不足等问题,且未督促直饮水设备运营管理商按要求公示人员健康证、水质检测报告等。湘许大厦存在供水系统设备房管理不规范、巡查及维保记录不完整、防汛工作缺失等问题。京盛和府未按规定实施物业承接查验,物业服务收费未备案,项目负责人更换频繁、核心岗位管理人员配比不足,矛盾频发。银海花园长期拖欠员工工资,人员配备严重不足,环境卫生差、安全隐患突出,经多次约谈未及时有效整改。“通过约谈、行政监管提示、工作函等形式,将督促企业整改问题、规范管理,对整改情况不定期进行抽查。”市物业管理办公室相关负责人介绍,凡列入“黑榜”的物业服务企业,将取消本年度行业评优评先资格。公共收益管理专项公布:3个业委会被重点监管据悉,本次还专门针对物业小区公共收益管理情况公布了“重点监管”和“黑榜”名单。中信文化广场、钱隆樽品、白沙世纪佳园三个项目的业主委员会因公共收益管理存在收入归类不准确、支出管理不规范、未建立管理台账、合同管理制度不健全等问题,被列入“公共收益管理工作重点监管”范围。三个项目原业主委员会均任期已满,暂未选举产生新一届业主委员会,整改工作尚未全部完成。顺安大厦业主委员会因公共收益管理不规范,未按要求线上线下公示,现场检查未配合提供相关材料,未及时有效整改,被列入公共收益管理工作“黑榜”。长沙市万科物业服务有限公司万科城分公司服务的万科城一期、二期A、二期B、三期项目,因未公示公共收益累计余额、未设立公共收益专用账户、资料存档不规范等问题,被列入公共收益管理工作“黑榜”。市住建局相关负责人表示,本季度物业服务企业信用评价情况将在“住建一体化”信息平台上予以记录,作为企业诚信评分、评优评先、前期物业招投标的重要参考。全市物业服务企业要加强党建引领,全面优化服务理念,提高服务品质,不断提升业主满意度,进一步增强居民获得感、幸福感、安全感,推动长沙市物业行业高质量发展。
举报/反馈
利好配资提示:文章来自网络,不代表本站观点。
上一篇:
配资app下载 河北张家口首次开行图定中亚班列
下一篇:没有了
相关文章
配资官网平台 “嘿 特斯拉”! 你升级了吗?
股票配资门户导航 勇士99-94力克骑士 球员评价:斯潘塞满分,5人及格,4人低迷
股票配资门户导航 中方谴责: 骇人听闻!
相关评论
本文评分
*
评论内容
*
你的昵称
*
你的邮箱
*
提交评论
热点资讯
股票配资股 一季度物业“红黑榜”发布,17家企业荣登“红榜”
配资app下载 河北张家口首次开行图定中亚班列
配资平台排名一览表 迈瑞医疗:希望用未来十年时间进入全球前10名医疗器械公司的榜单
股票股票配资 特朗普认为是中国促使伊朗同意停火?外交部回应
在线配资平台 “我的儿子,他够负责吗?”
推荐资讯
线下股票配资 鹤大线金普新区段东风桥封闭施工
1
股票配资门户导航 卧龙电驱获得实用新型专利授权: “一种带焊筋水冷端盖的新型轴承”
2
国内炒股软件排名 比亚迪李云飞:宋PLUS EV扛了三次雷击,车主平安无事
3
股票配资门户导航 “卢卡申科即将访华”
4
股票配资门户导航 灰椋鸟与红柿子 - 海报新闻
5
网络配资炒股网站 中药上市公司财务总监PK:吉林敖东张淑媛薪酬降幅最大 同比降幅达66.13%